中国正义反腐网(www.zyff.net)、《反腐廉政月刊》杂志社河北讯:在当前新冠肺炎病毒(武汉肺炎)疫情未结束、面临粮食危机的情况下,网传河北省正定县南牛乡拐角铺村征收青苗地,有农民躺在铲车下抗议政府征收他们的口粮地。有消息指,正定县近期连发5则征地公告,其中包括拐角铺村。

▲河北正定县南牛乡拐角铺村征收青苗地,民众以躺在铲车地下反抗。(视频截图合成)
网传视频显示,在一片青苗地中,多个铲车将绿油油的青苗压倒。其中两辆铲车的下方,各躺着一位女子。镜头的远处可以看见还有几辆铲车。
▲视频【待熟的麦田却要被铲掉一民众躺在巨大的铲车前拼死抵抗】
视频拍摄者说:“看看正定县南牛乡拐角铺大队干的这个事。这是5亩地,14个人的口粮地。连青苗都不给,什么也不说,也没有协议,什么都没有,就这么强制执行。
“大伙都看看,这几辆铲车,大伙看看,那个铲车,慢慢找那个铲车。
“看看执法人员干的,把我们的手机都没(收)了。我们这最后找了一个破手机录的。大伙都看看。
“正定县南牛乡拐角铺村,这是俺们的口粮地,他们打马路,这样弄,把我们弄得都活不了,占我们的口粮地,什么都不给我们。大伙都看看,占地的都看看。”
有网民骂道:“这些蠢货到底是谁?它们还有人性吗?保命的粮食为何非得铲除?”“这帮狗日的,就算从农民手中把地骗走了,也不差这几天等收割完麦子再开工吧?”
还有网民说:“饿死人的时候你看共匪少吃的了吗?根本没把人当人看。”“躲过了旱灾、虫灾,快要收割的麦田却要被铲掉,一家几口躺在巨大的铲车前拚死抵抗。”
为此,记者查询正定县政府网站发现,4月24日、4月27日该县发出“正定县公共资源交易中心国有建设用地使用权公开出让结果公告”及“国有建设用地使用权挂牌出让公告”。
另外,腾讯房产石家庄站披露,正定县近期连发5则征地公告,拟征收47.9354公顷土地,约合719.031亩。批准用途为住宅用地、商服用地。

▲正定县近期连发5则征地公告。(网络图片)
其中,拟征收正定镇西关村的部分土地,地块位为西关村地以东;西关村地以南;西关村地以西;提顶路以北,批准面积为20.2464公顷(约合303.69亩)。

▲正定县近期连发5则征地公告。(网络图片)
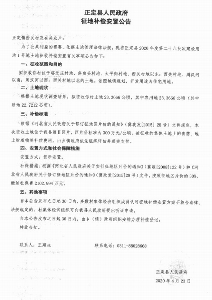
拟征收正定镇西关村部分土地,地块位置塔元庄村、斜角头村、太平街村、西关村地以东;西关村地、周汉河以西;西关村地以北,批准面积为23.3666公顷(约合350.4亩)。

▲正定县近期连发5则征地公告。(网络图片)
拟征收新城铺镇中咬村的部分土地,地块位为中咬村地以东;中咬村地以南;中咬村地以西;中咬村地以北,批准面积为1.1485公顷(约合17.2亩)。

▲正定县近期连发5则征地公告。(网络图片)
拟征收南牛乡拐角铺村的部分土地,地块位为拐角铺村地以东;拐角铺村地以南;拐角铺村地以西;拐角铺村地以北,批准面积为0.9102公顷(约合13.65亩)。

▲正定县近期连发5则征地公告。(网络图片)
拟征收正定镇三角村部分土地,地块位置正定县国有土地储备管理中心地以东;三角村地以南;国家搜救基地以西;师范学校以北,批准面积为2.2637公顷(约合33.9亩)。
上述视频中的南牛乡拐角铺村亦在征收范围内,而当前的青苗已接近收割期了。



分享



